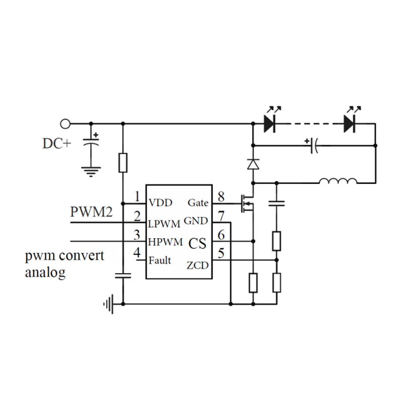
من أجل كثافة الطاقة العالية، واحتياجات الشحن السريع لمخرجات الطاقة العالية، أطلقت Sillij وحدة تحكم مجمعة PFC + LLC عالية الأداء SY5055، والتي أغلقت وحدة التحكم BOOST PFC الأمامية ووحدة التحكم الخلفية LLC، مما يجعل الدائرة الطرفية أكثر إيجازًا، مما يوفر التكاليف ومفيدًا أيضًا لتحسين كثافة الطاقة لحل ......
اقرأ أكثرفي العصر الحديث للإلكترونيات، أصبحت شرائح التيار المستمر ACDC لا غنى عنها في تشغيل الأجهزة التي تتطلب تحويل طاقة مستقر وفعال. تعمل هذه الرقائق كحلقة وصل أساسية بين مدخلات التيار المتردد (AC) ومخرجات التيار المباشر (DC)، مما يضمن حصول الأجهزة الإلكترونية على مصدر تيار ثابت ومنظم بغض النظر عن تقلبات ا......
اقرأ أكثرباعتباره مكونًا أساسيًا يركز على سيناريوهات التحكم الإلكتروني، تنعكس المزايا الأساسية لـ KP86201 في دقة التحكم واستقرار التشغيل. يعد توافق التكيف وتحسين كفاءة الطاقة من خصائصه الرئيسية، والتي لا يمكنها فقط تلبية احتياجات التنظيم الدقيقة في ظل ظروف العمل المعقدة، ولكنها توفر أيضًا دعمًا قويًا للتشغيل......
اقرأ أكثر